遠光燈成撞擊風險關鍵!賓士 A-Class 召回
2019/06/04
遠光燈成撞擊風險關鍵!賓士 A-Class 召回
文/自由時報記者陳英傑 圖片來源/Mercedes-Benz
去年 8 月底在台灣推出的大改款賓士 A-Class(代號 W177),上市未滿一年,已經有部分車輛需進行召回,原因在於遠光燈無法關閉,會影響駕駛在晚上開車判斷,導致增加撞擊風險。

大改款 A-Class 去年台灣上市,但因為遠光燈問題,必須回廠處理。
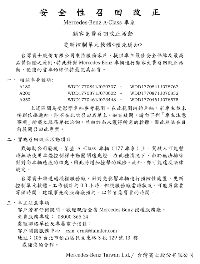
台灣賓士貼出安全性召回修正,針對台灣販售 A-Class 旗下車款,分別為 A180、A200 及 A250 其相關車身號碼的受影響車輛進行召回。
戴姆勒公司發現,某些 A -Class 車輛(177 車系)上,駕駛人可能暫時無法使用車燈控制桿手動關閉遠光燈。在此種情況下,由於無法排除對於對向車輛造成的眩光,因此將增加撞擊的風險。此外,亦可能違反法律規定。

台灣賓士召回通知
台灣賓士將透過授權服務廠,針對受影響車輛進行預防性處置,更新控制單元軟體。工作預計約 0.3 小時。不過台灣賓士並未公布受影響車輛數量,由於正值週末假日,尚未取得台灣賓士相關說法。
新聞來源:自由時報



Copyright ©2016 九肇匯元汽車有限公司-台南二手車,台南中古車 統編 82937625