公路總局快速公路特約拖救車新規定,109年元旦起實施。
2019/12/27
公路總局快速公路特約拖救車新規定,109年元旦起實施。
公路總局鑒於快速公路陸續完工通車,為了增進省道快速公路路網之行車安全,已於108年7月26日訂定「交通部公路總局快速公路車輛拖救服務作業要點」,公告開放拖救車業者申請,比照國道辦理快速公路特約拖救車,訂定小型車及大型車收費基準。
小型車輛拖救服務費用區分為「拖救費用」、「待時費」及「現場作業費」三項,大型車輛拖救服務費用則區分為「拖救費用」、「待時費」及「其他服務項目費用」三項。
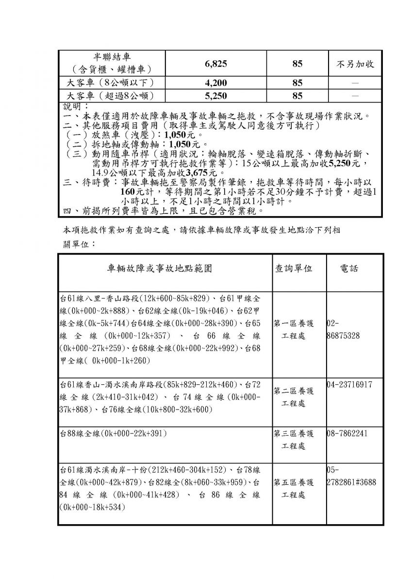
小型車拖救里程在10公里以內,收基本費 1500元(大型重型機車2400元)為上限,超出10公里之里程,每公里加收 50元。
大型車依車種噸數,收取2625元-6825元之基本費,超出10公里之里程,每公里加收 55-85元(詳附件1拖救費率表)。
附表1-拖救費率表(也可以點這裡下載)


公路總局省道快速公路劃分為4個服務區段,分別為第一區養護工程處、第二區養護工程處、第三區養護工程處及第五區養護工程處,自109年元旦起,將有18家拖救車業者提供拖救服務工作,用路人在快速公路若需拖救服務,請撥打110警察局勤務指揮中心,由各縣市轄管之警察局協助派遣,或公路總局服務專線0800231035,查詢各區段之服務業者免付費專線,另歡迎至該局網站「快速公路道路救援資訊專區」查詢。
提醒用路人注意,本項拖救服務對象為大、小型客、貨車輛,不含車輛檢修及加燃料、加水。拖救前請先查看前來拖救之拖救車是否為高(快)速公路特約拖救車,特約拖救車車身為黃色,並以黑色標示「高速公路局特約拖救車」或「快速公路特約拖救車」(如附圖1)字樣,前擋風玻璃貼有識別證(如附圖2),拖救人員均穿著所屬公司制服並佩戴拖救服務工作證(如附圖3)。
速公路特約拖救車車身型式.jpg)
附圖一

附圖二

附圖三
並請先索閱「快速公路車輛拖救服務契約三聯單」,拖救服務費用標準並登載於三聯單第三聯背面,請車主或駕駛人要求服務人員逐項按實填寫,並且自行指定拖往地點,且自行指定修理廠,以保障自身權益,最後於詳閱內容及核對登錄資料(包括執行服務之拖救廠商、車輛與服務人員),確認無誤並於「車主及駕駛人簽章」欄位簽認後,才可同意其進行拖救作業。拖救後請務必索取拖救服務契約三聯單之車主聯,及向拖救公司索取「統一發票」,以作為日後申訴或檢舉之憑據。若有超收費用或服務不週時,請檢具相關證明資料向三聯單上的轄區養護工程處檢舉或申訴。
新聞來源:公路總局
(如有侵權請告知,我們會在最快的時間將文章下架,謝謝)



Copyright ©2016 九肇匯元汽車有限公司-台南二手車,台南中古車 統編 82937625