攸關荷包!高達25項 2020年元旦新制懶人包看這裡
2019/12/26
攸關荷包!高達25項 2020年元旦新制懶人包看這裡
三立新聞網政治中心/綜合報導
下周就要邁入2020年,行政院今(26)日也公布了包括基本工資調漲、2-3歲托育補助、老農津貼調高、公私部門社工薪資調整、機車或其他車輛的汰舊換新補助等高達25項的新制將上路。行政院長蘇貞昌也請各有關部會廣為宣傳,讓人民充分瞭解、加以運用。

▲2020元旦有多項新制上路。(圖翻攝自蔡英文ig)
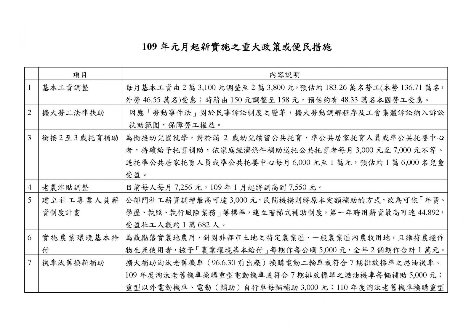
根據行政院所公布即將在明年元旦上路的新制,包括基本工資調高:每月基本工資由2萬3100 元調整至2萬3800 元,預估約183.26 萬名勞工(本勞 136.71 萬名,外勞 46.55 萬名)受惠;時薪由150元調整至158元,預估約有48.33萬名本國勞工受惠。
還有,2-3歲托育補助:為銜接幼兒園就學,對於滿2歲幼兒續留公共托育、準公共居家托育人員或準公共托嬰中心者,持續給予托育補助,依家庭經濟條件補助送托公共托育者每月3000 元至 7000 元不等、 送托準公共居家托育人員或準公共托嬰中心每月 6,000 元至 1 萬元,預估約 1 萬 6,000 名兒童 受益。
老農津貼調整:目前每人每月 7,256 元,109 年 1 月起將調高到 7,550 元。建立社工專業人員薪資制度計畫:公部門社工薪資調增最高可達 3,000 元,民間機構則將原本定額補助的方式,改為可依「年資、 學歷、執照、執行風險業務」等標準,建立階梯式補助制度,第一年聘用薪資最高可達 44,892, 受益社工人數約 1 萬 682 人。

▲2020元旦有多項新制上路,其中有多項攸關大的荷包。(資料照)
機車汰舊換新補助:擴大補助淘汰老舊機車(96.6.30 前出廠)換購電動二輪車或符合 7 期排放標準之燃油機車。 109 年度淘汰老舊機車換購重型電動機車或符合 7 期排放標準之燃油機車每輛補助 5,000 元; 重型以外電動機車、電動(輔助)自行車每輛補助 3,000 元;110 年度淘汰老舊機車換購重型。電動機車或符合 7 期排放標準之燃油機車每輛補助 3,000 元;重型以外電動機車、電動(輔助) 自行車每輛補助 1,000 元。
電動機車補助,另提高使用國產電池芯加碼補助:109 年電動機車補助金額,重型等級及輕型等級每輛為 7,000 元,小型輕型等級每輛為 5,100 元,另採用國產電池芯則加碼提高補助 3,000 元。
中小型店家數位轉型補助:共計補助 2 萬 9,000 家中小型零售與餐飲店家(109 年 9,000 家;110 年至 111 年每年 1 萬家) 使用行銷與銷售面之數位服務方案,每家最高 3 萬元。
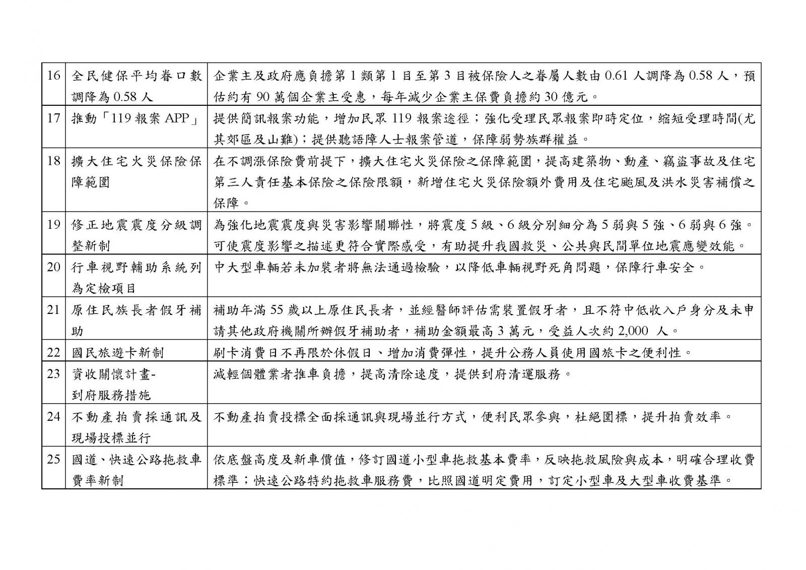
另外,擴大農機補助、推動農產品初級加工 場管理制度 、擴大遠距醫療門診、擴大住宅火災保險保 障範圍、行車視野輔助系統列 為定檢項目等等。



▲2020年元月起新實施之重大政策或便民措施。(資料來源:行政院)
新聞來源:三立新聞網
(如有侵權請告知,我們會在最快的時間將文章下架,謝謝)




Copyright ©2016 九肇匯元汽車有限公司-台南二手車,台南中古車 統編 82937625